分享成功

降水+大风+强降温!章丘气象台发布重要天气报告...

本文已经收录在专题:
9月29日,章丘气象台针对于国庆假期发布了重要天气报告:10月1-3日我区有明显降雨降温大风天气

受较强冷空气和暖湿气流共同影响,预计10月1-3日我区有明显降雨。累计降水量全区平均40-70毫米,局部超过100毫米,最大小时雨强20毫米左右。降水自1日上午开始,下午至傍晚雨势逐渐增强,主要降水集中在1日夜间至2日早晨。具体预报如下:
降水:9月30日夜间到10月1日白天全区有中雨,局部大雨。10月1日夜间到2日白天全区有中到大雨,局部暴雨。10月2日夜间到3日白天全区有小到中雨。
大风:3至4日北风4-5级阵风7-8级。
强降温:3日起冷空气开始影响,4至7日气温明显下降,降温幅度13-15℃,最低气温6-8℃左右,最高气温14-18℃左右。
此次降雨过程持续时间长,小时雨强大,有关部门单位需注意防范城乡内涝,加强防范中小河流洪水、山洪灾害、地质灾害等次生或衍生灾害;对水产养殖、设施农产品有一定不利影响。
此次过程存在不确定性,区气象台将密切监视天气形势演变,及时做好递进式预报预警服务。

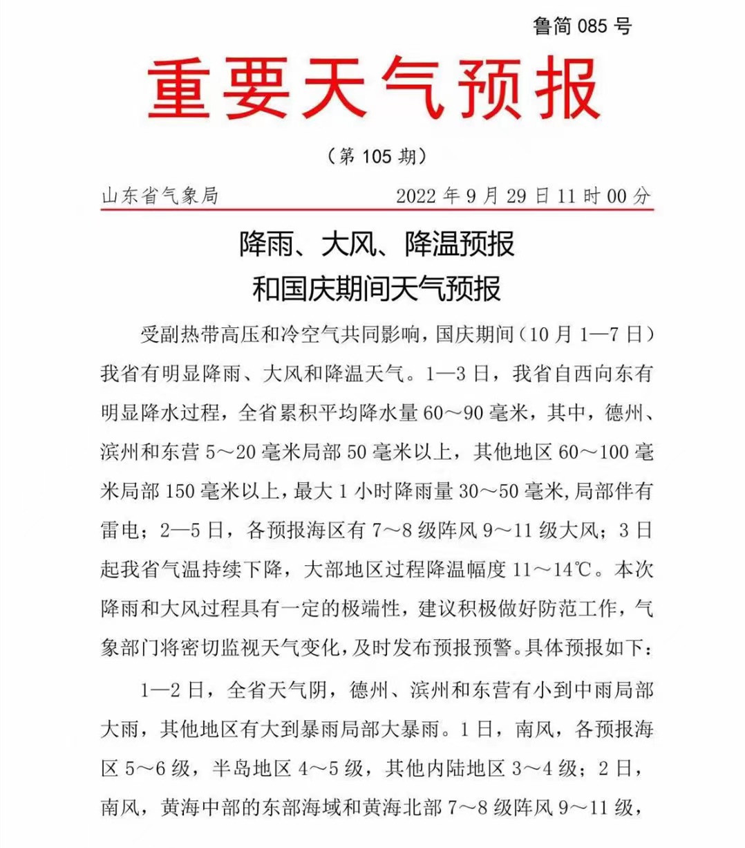
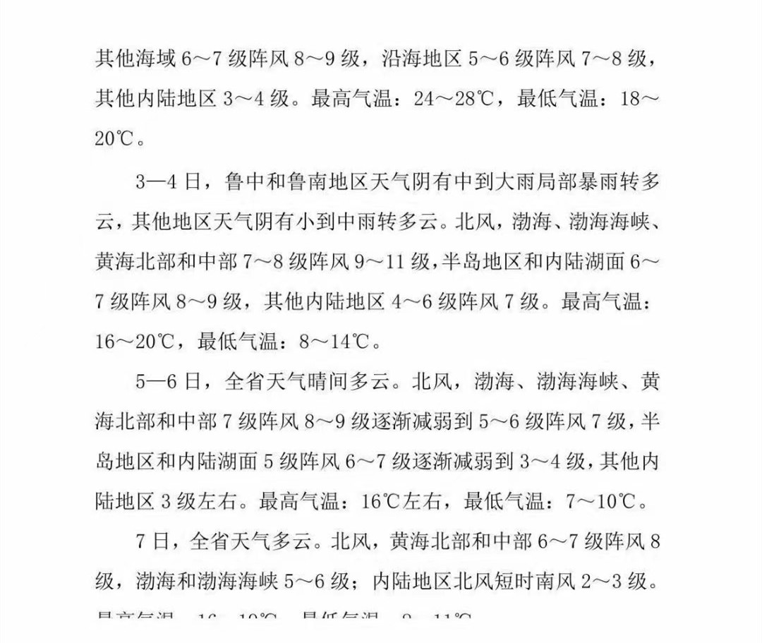
山东省气象局发布重要天气预报:


热门评论
  • 峥嵘岁月! LV15 宰相
    2楼
    知道了
    9-29 14:25 · 山东
    回复
  • AAA大地飞鹰 LV15 宰相
    3楼
    变天了
    9-29 14:33 · 山东
    回复
  • 不再年青 LV18 太上皇 资深章友
    4楼
    知道了
    9-29 14:54 · 山东
    回复
打开大章丘 APP,查看全部127条评论
你的热评
游客
发表评论
最热章友圈
  • #您好,四月!#

    诫不了

    31
  • 还好给我留全尸

    (闽泉茶业)

    28
  • 自己家种的头茬韭菜,倍儿香,#喜爱美食推荐#

    旖旎.

    28
  • #人间四月天##踏青出游季#

    雨后彩虹#

    25
  • 分享了图片

    A花果山

    25
  • #人间四月天##您好,四月!#晚安🌙

    旖旎.

    24
  • 分享了图片

    酸澄

    22
  • #您好,四月!##人间四月天#

    旖旎.

    22
  • 分享了图片

    恋之花朵

    22
  • #踏青出游季#

    格子。

    22
热点推荐

安装应用

随时关注身边时事,认识有趣的人

免费下载大章丘
这是app专享内容啦!
你可以下载app,更多精彩任你挑!
绑定手机才能继续哦!
绑定手机账号更安全哦!
绑定手机才能继续哦!
绑定手机账号更安全哦!