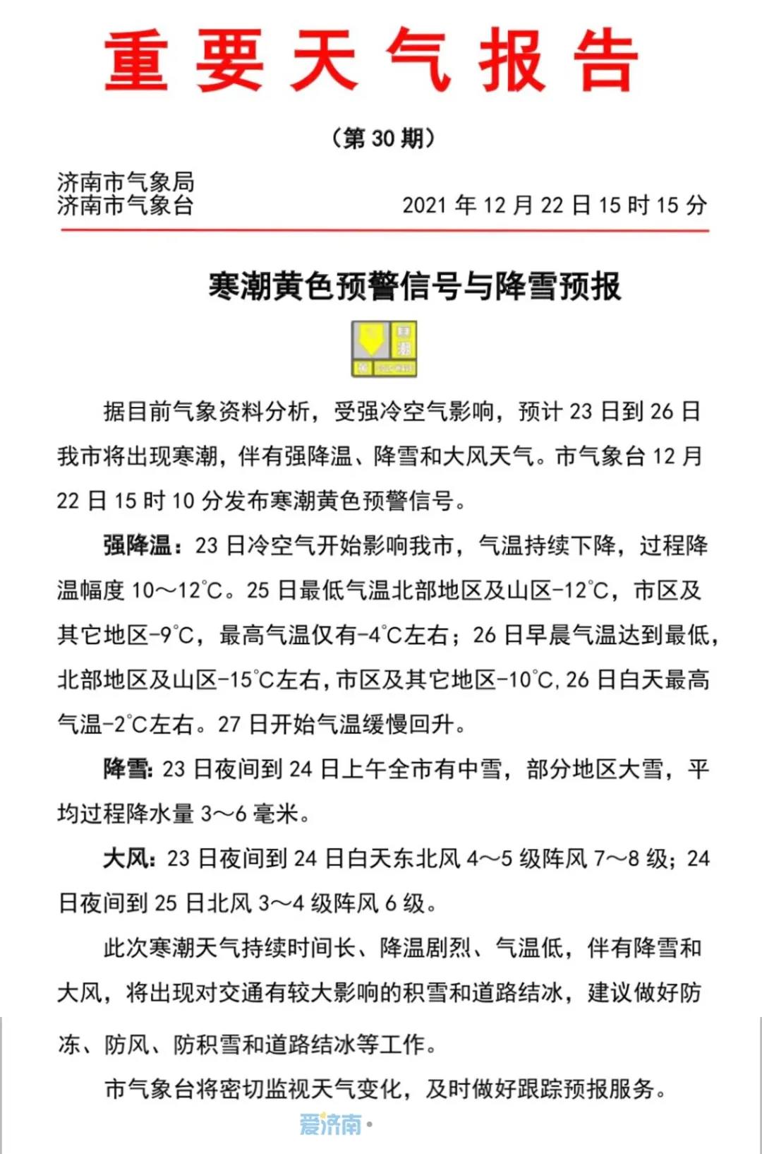
被章丘下雪刷屏!气温最低-12℃,易结冰道路公布...




章友 小坚果 发布:
章友 热浪 发布:
章友 回到起点 发布:

来看看章丘具体的天气情况
我区易结冰的道路:章莱路(省道234)全段青云大道全段经十东路绣源河大桥路段世纪大道绣源河大桥路段唐王山路东延路段各桥梁、涵洞路段南部山区道路
章丘交警发布雪天行车安全提示1、注意开车灯。雪天能见度低,应开启雾灯、近光灯,方便驾驶员观察前方情况。同时,要开启示廓灯和前后位灯,使前后行驶车辆看到自己车辆具体位置及通行情况,方便采取相应措施。2、行车务必稳。雪天驾车要避免急打方向、急加速或急刹车,尽可能低速行驶。刹车前最好预踩几下刹车,提醒后车减速避免追尾。行车中,转弯应尽量使方向盘平稳,避免弯道中间纠正方向导致车辆侧滑。3、打滑别紧张。行车中出现侧滑或甩尾,别惊慌。应轻收油门后略回正方向,在转向与回正间不断调整,但不要过大。车辆回正后,轻踩刹车,直到情况完全控制住。侧滑或甩尾时候切忌猛踩刹车。4、转弯先减速。转弯过程中轻带刹车减速并在弯中减挡是雪中驾驶大忌。无论是雪天还是平时,司机都应尽早做到弯前减速、减挡。5、行车多预判。降雪时应与前车保持更长距离,并尽量选择熟悉路段行驶。如前车有减速、并线趋势,应提前做好减速准备。转弯、变道时提前打转向灯,接近弯道时应尽量使车辆与弯道外侧保持足够安全距离。6、行前查路况。出门前,多了解天气情况和沿途道路通行情况,以便及时调整行程。上高速公路后,注意观察路面上可变情报板提示,按照信息行车。7、调温除雾气。前挡风玻璃出现雾气时,应通过调节车内空调温度来消除,千万不可拿棉布、毛巾,边开车边擦拭。
早在大雪来临之前,章友们就发布了各自的看法(点击下面蓝字即可查看原帖)章友 太活泼 发布:大到暴雪即将到达山东!2021年最后一场雪有点猛啊章友 三亚风情 发布:阴天加上雾霾,奉劝章友们最好别出门章友 不接受 发布:大家都害怕下雪,我能说我有点开心吗?章友们也为此提前做了相关的准备:章友 仙女不上天 发布:要下大雪了朋友们,晚上车最好别停外面了章友 二夏 发布:马上就降温了,不得去吃顿火锅暖和暖和吗?章友 飘飘刘 发布:建议大家明天早点起,否则上班一定迟到!章友 小兔兔 发布:连夜换了玻璃水,怕被冻住了章友 果味彩虹糖 发布:看别人去吃火锅我也想吃,有想一起拼桌的章友吗?章友 夕阳夕下 发布:我妈听说要降温了,赶紧把水龙头包住了…章友 边咸咸 发布:要降温了,一定要拿出来我新买的大羽绒服穿上! 发雪虽然不大,但路面上还是很滑,出行的章友们注意安全!你有没有拍到好看的雪景图呢?来晒晒,看谁的更好看

















游客