分享成功

女孩手指被门夹伤,奶奶用花椒面止血,伤口感染导致截肢

今天的微博热搜有这样一则新闻
引发众多网友议论:
“用花椒面止血感染截肢”

事发于黑龙江大庆
一名9岁女孩的手指被防盗门夹伤

慌忙中,奶奶想到了“土办法”
用花椒面撒在伤口处止血

虽然血止住了,但是花椒面造成伤口感染
原本只需在末端截肢
现在必须在手指中部进行截肢

对此,@丁香医生 发布微博科普
日常时候如果出现一些严重擦伤,比如伤口较深无法止血时,不要在伤口上敷盐、腌渍食品、粉末等等奇怪的东西,也不要使用酒精、碘酒、红药水、紫药水等涂抹伤口,在送医之前,用清水冲洗伤口,然后用干净的纱布或毛巾等加压止血。
无独有偶,前段时间
“脸烫伤敷猫毛”的新闻也曾引发热议
……
今年11月,广东某医院小儿外科急诊
来了个被开水烫伤了3天的小朋友
乍一看,医生们吓了一大跳:
孩子创面“长”了密密麻麻的毛

仔细一问才发现
原来家里老人相信偏方
猫毛可以促进伤口愈合
就把家里一只猫的毛全剪下
敷在孩子的创面上
但是,孩子的创面并没有好转
反而出现了感染

(图据 中山日报)
看完孩子们的遭遇
网友们也分享了自己或他人
曾被“偏方”治疗的经历

给溺水的人倒过来控水
被鱼刺卡住时拍背、喝醋
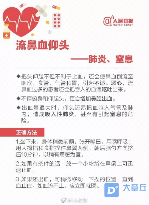
流鼻血时仰头
……
这些“土办法”大多数人都听说过
可是在我们的日常生活中
哪些“土办法”并不能救人?
正确的急救措施又是什么?
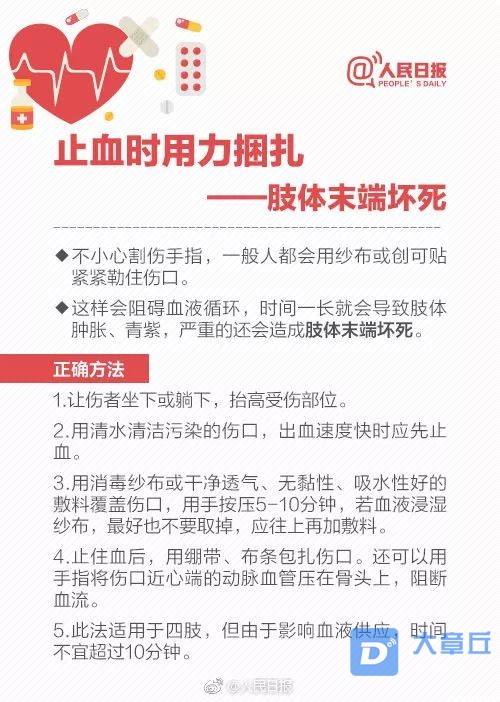
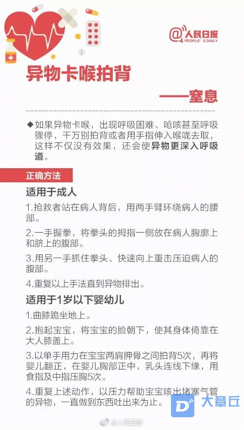
下面几张图告诉你答案

(图据 @人民日报)
别再被这些“急救土方法”坑了!
热门评论
  • ruisibaide LV11 知府
    2楼
    再撒点盐,就可以烤着吃了
    12-13 09:33 · 山东
    回复
  • 就你别笑严肃点 LV14 大学士
    3楼
    再加点孜然更香
    12-13 10:04 · 山东
    回复
  • 小木屋 LV12 按察使
    4楼
    人才
    12-13 11:13 · 广西
    回复
打开大章丘 APP,查看全部19条评论
你的热评
游客
发表评论
最热章友圈
  • #喜爱美食推荐#

    老陈

    34
  • 榆钱窝窝味道好极了

    骑咚隆咚强

    31
  • 分享了图片

    海棠LL

    31
  • #三月,您好!#桃花山公园里花赶趟的竞相开放!

    风之舞

    30
  • 分享了图片

    旖旎.

    28
  • #记录快乐一天#

    木子女神

    27
  • 分享了图片

    ccbq

    27
  • 分享了图片

    梦想是星辰大海

    27
  • 追一个春天的小尾巴

    蜜桃菜菜子

    27
  • #您好,四月!#

    诫不了

    24
热点推荐

安装应用

随时关注身边时事,认识有趣的人

免费下载大章丘
这是app专享内容啦!
你可以下载app,更多精彩任你挑!
绑定手机才能继续哦!
绑定手机账号更安全哦!
绑定手机才能继续哦!
绑定手机账号更安全哦!