分享成功

没及时给农民工发放工资,章丘这个公司被罚18万

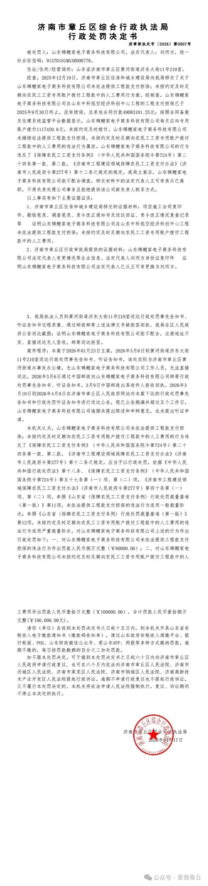
从网上看到一个新闻,说是咱章丘的一个公司被罚了18万,还以为是什么违规的原因,结果是因为未按约定及时足额向农民工工资专用账户拨付工程款中的人工费用,就是这个公司没按合同说好的时间、没给够钱,把该给农民工发工资的那笔钱,打进专门用来发工资的 “农民工工资专用账户” 里

要我说,就是该罚!农民工本来就出门在外养家糊口不容易,该发的不能迟,也一份不能少才行!

 

热门评论
  • 韩国公 LV13 巡抚
    2楼
    罚的钱给农民工吗
    4-24 15:09 · 山东
    2 回复
  • tianyu LV16 路人
    3楼
    不孬不孬
    4-24 15:20 · 山东
    回复
  • 开心快乐178 LV17 皇后
    4楼
    应该的
    4-24 15:55 · 山东
    回复
打开大章丘 APP,查看全部64条评论
你的热评
游客
发表评论
最热章友圈
  • #记录美好瞬间#今天晚上好幸运!大章丘开了个大红包!

    风之舞

    38
  • #人间四月天# 于一树花中,窥见天地辽阔; 于一念之间,悟得岁月清宁。 不向外求索,不向远追寻, 万物本自具足,心外本无一物。 花开见性,叶落归真, 方寸心田,便是整个宇宙。 心若安然,一花一木皆菩提; 境由心生,一呼一吸尽禅意。

    AN雅僧佛公子

    36
  • 分享了图片

    柚子。

    36
  • #拍的最美的照片#

    A花果山

    33
  • 分享了图片

    梦想是星辰大海

    33
  • 分享了图片

    照葫芦画瓢科技

    32
  • 分享了图片

    盗取蟹堡王秘方

    31
  • 分享了图片

    许小懒

    31
  • 分享了图片

    大章丘红娘-

    29
  • 分享了图片

    gsz

    28
热点推荐

安装应用

随时关注身边时事,认识有趣的人

免费下载大章丘
这是app专享内容啦!
你可以下载app,更多精彩任你挑!
绑定手机才能继续哦!
绑定手机账号更安全哦!
绑定手机才能继续哦!
绑定手机账号更安全哦!