事关2026年消防安全重点单位申报!章丘人这份公告请查收
事关2026年消防安全重点单位申报!
章丘人这份公告请查收
【原文如下】
各社会单位:
根据《中华人民共和国消防法》《机关、团体、企业、事业单位消防安全管理规定》等法律法规,督促社会单位落实消防安全主体责任,请全区各社会单位参照《山东省消防安全重点单位界定标准》(试行)认真自查,凡火灾风险高、社会影响大、经济损失重的单位,应于2025年12月14日前填写《消防安全重点单位备案登记表》并加盖单位公章,主动向济南市章丘区消防救援大队申报登记。
01
申报期限
即日起至2025年12月14日。
02
申报要求
2025年已申报确定为消防安全重点单位且至今单位未发生变化的,可以直接确定为2026年度消防安全重点单位,此次不再要求重新申报;因调整、整合或消失且不符合消防安全重点单位界定条件的,应及时申报,由济南市章丘区消防救援大队核实后从重点单位名录中予以调整删除。同时,按山东消防救援总队通知要求,将设有锂电池生产厂房或储存仓库的企业以及中大型电化学储能电站纳入消防安全重点单位管理。
凡应申报而未申报的单位发生火灾责任事故的,将依法追究有关单位和个人的法律责任。
不明事宜联系:济南市章丘区消防救援大队,地址:济南市章丘区绣水大街3506号,联系电话:59802023。
03
申报途径
填写消防安全重点单位备案登记表后,线下提交济南市章丘区消防救援大队申报备案。
04
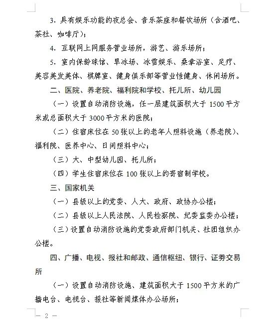
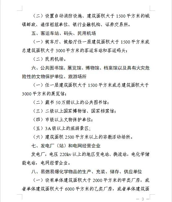
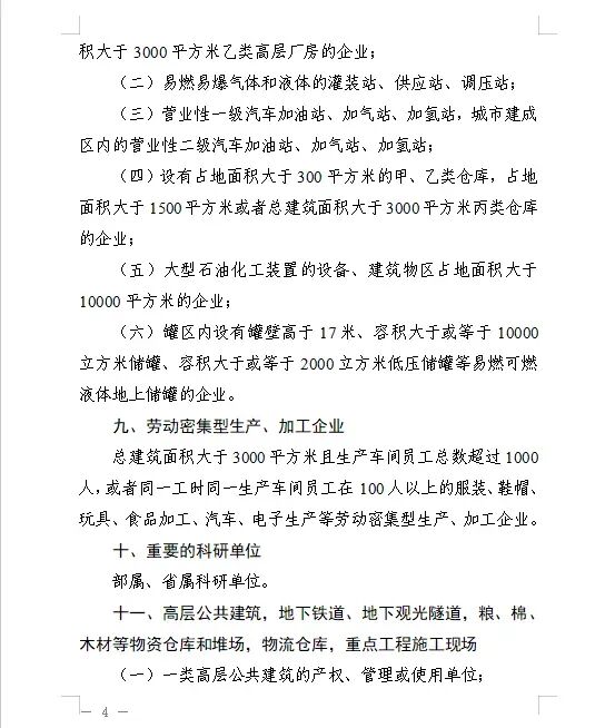
山东省消防安全重点单位界定标准(试行)







游客