来了!章丘这些地方有新规划!涉及住宅、学校、道路……
近日,济南市自然资源规划局发布
章丘区明水等6个片区
控制性详细规划的批复
涉及住宅地块、学校、道路等等
具体情况一起关注下
(说明:各图黄色区域为住宅工地)
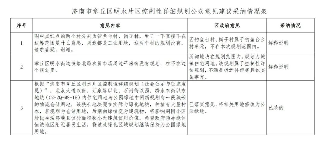
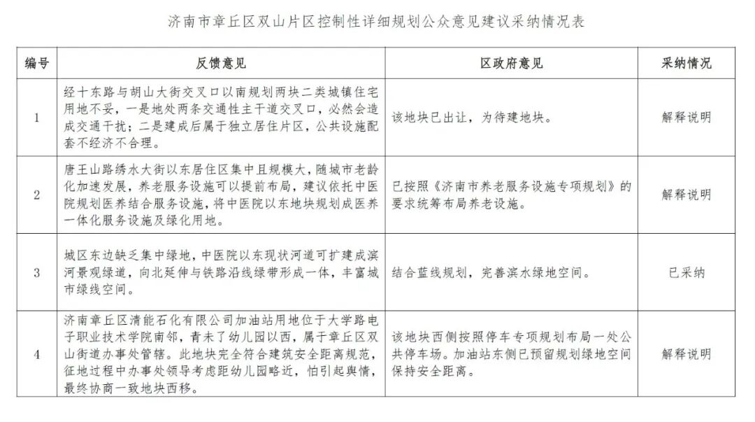
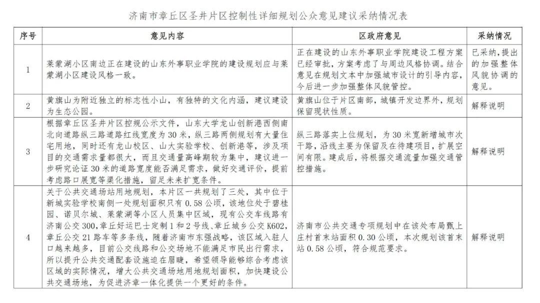
明水片区
控制性详细规划
东至明水街道行政边界、胡山大街,西至明水街道行政边界、柳岗路、赭山大街、明堂街,南至龙泉大道、胶济铁路、世纪大道,北至中心城区北边界,总面积约2905.78公顷。
埠村片区
控制性详细规划
东至清绣大街、清源大街、埠村街道行政边界,西至绣源西街、济南野生动物世界西侧道路,北至世纪大道,南至章丘南站,规划总用地面积约2735.24公顷。
说 明:
本栏目主要提供济南各类规划编制成果,方便公众查阅和了解,并提出意见和建议。
本栏目公开的控规编制成果可能因编制时间不同会引起不同控规单元间的界线不完全重合,敬请谅解。
本栏目所发布的各类文本、图纸中包含的现状数据,仅对应发布时的状况。最终规划内容应以相关批准文件为准。
本栏目所发布的内容,包括所有文本、图纸、照片、数据及资料汇编等,均受著作权法保护,未经著作权人许可,任何单位和个人不得篡改、剽窃、展览、出版、汇编,不得侵犯其著作权。
—END—
▼
编辑整理∣齐梦
文章规划来自官方网站
















游客